编者按:本文来自微信公众号 ,吴晓波频道(ID:wuxiaobopd),作者:袁一音,编辑:徐涛,创业邦经授权转载。
“一觉醒来,大家都在疯抢水银温度计,原来一支5元,现在直奔40元了。”
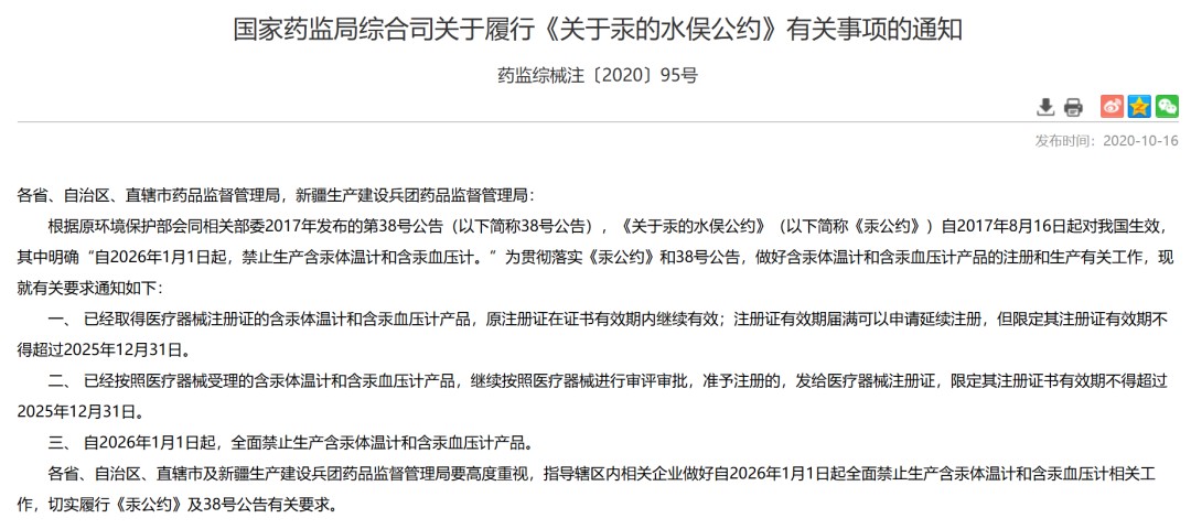
引发这波涨价的源头,是国家药监局日前发布的一则通知:“自2026年1月1日起,全面禁止生产含汞体温计和含汞血压计”。换言之,陪伴几代人成长的“甩一甩”的玻璃水银体温计,即将退出历史舞台。

图源:国家药品监督管理局
但市场的反应却有些出人意料。
消息发布后,各大电商平台上的水银体温计很快出现断货,部分店铺周销量暴涨十几倍。
“停产前买一盒,当做时代的纪念,以后说不定是传家宝。”有网友如此调侃道。
与此同时,这两天,社交平台上关于水银体温计遭抢购的讨论热度骤升,不少博主晒出一次性购买数十支的照片。

网友晒出囤货,图源:小红书
其背后的成因,比想象中要复杂许多。
综合来说,这既是一个市场教育题,也是一个市场需求未被满足的痛点题。
水银体温计存在较强的安全隐患,但在公共安全知识领域,很多人对其内含汞的剧毒属性认识不足,以至于大家对这一政策感到十分“突然”,对于必须淘汰这一“落后产品”的原因更是一知半解;
与此同时,在水银体温计之外,市场上还缺乏一款在价格、精度、便利性上与之全面匹敌的完美替代品,以至于许多人明知水银体温计有安全隐患,却依然选择“恋旧”。
为什么必须淘汰水银体温计?
关于人们积极囤货水银体温计的理由,我们梳理了社交媒体上大家的评论,主要聚焦在以下三点:
◎ 一是水银体温计测量准、价格低;
◎ 二是无汞替代款难用到离谱。有媒体实测,部分品牌“甩了100次液柱仍卡着35.3℃不动”,被戏称为“居家健身器材”;
◎ 三是电子体温计“贵且不准”,售价在一两百元甚至更高,虽足够安全,但测量稳定性常遭诟病。
这也是为什么,一条无奈又带点调侃的建议获得了高赞:“综合一下,能不能设计出一个摔不破的水银体温计?”

图源:小红书
易破+毒害隐患,是水银体温计,成为本次整顿对象的关键因素。
水银(汞)是唯一在常温下呈液态的金属,利用其热胀冷缩原理测温,精度确实很高。然而,它带来的两大风险,代价巨大:
◎ 其一,在于其“脆弱”与“剧毒”的结合。当这支体温计从床头、抽屉滑落,或在孩子手中不慎脱手,内部约0.5—1克的汞便会泄漏。
更棘手的是,关于水银的应急处理知识普及不足——许多人不知道,这些散落的银珠会迅速挥发成看不见的汞蒸气(区别于“蒸汽”,汞的沸点约为357℃)。
在密闭卧室里,一支体温计所含的汞若全部挥发,浓度足以超过安全标准数百倍,构成严重的急性暴露风险。

图源:网络
此外,人体吸入后,汞蒸气会直接攻击中枢神经系统和肾脏。短期引起头痛、咳嗽,长期则可能导致不可逆的脑损伤,对儿童和孕妇的伤害尤为深远。
因此,正确的处置至关重要:立即开窗通风,佩戴手套,用湿润棉签或胶带小心收集所有汞珠,密封后交由环保部门处理。切记不可用扫帚或吸尘器清理,那只会让汞珠破碎、加速挥发,将风险急剧放大。
◎ 第二,环境危害持久,并能造成跨代伤害。泄漏的汞不会自然消失,它在环境中可转化为毒性更强的甲基汞,进入食物链不断富集,最终通过食物重返人体。
近年来,由水银体温计破碎引发的意外并不少见。
今年8月,江西一位妈妈因女儿误用开水测温导致体温计爆炸,不慎喝下含汞的水,当晚便出现恶心、腹泻;此外,也有基层诊所因储存不当导致体温计批量破碎,因未规范处理,致使多名医护人员出现慢性汞暴露症状。
历史上,更严峻的教训是发生在上世纪50年代日本的“水俣病事件”,当地因工业含汞废水排入海湾,导致鱼类汞含量严重超标,居民食用后引发了大规模、跨代际的神经系统疾病,这场灾难的影响至今未消。

化工厂将含汞废水排入海水中,图源:网络
据中国医疗器械行业协会数据,此前国内每年生产约1.2亿支含汞体温计,仅因破损而需处理的汞就达10吨以上。尽管单支体温计含汞量小,但其庞大的使用基数,使得每年通过破碎、报废途径泄漏的汞总量与潜在风险绝对不容忽视。
正是基于对这类悲剧的深刻反思,国际社会达成了共识。2013年,联合国发起了《关于汞的水俣公约》,旨在全球范围内控制和减少汞污染。

图源:中华人民共和国生态环境部
我国已于2016年批准该公约,并于2020年就决定自2026年起全面禁止生产含汞体温计和血压计,既是履行国际承诺,更是基于科学评估、保护公众健康与环境的必要举措。
在此之前,欧洲等地区已率先全面禁用水银体温计,全球淘汰含汞产品的步伐正不断加快。例如今年11月,150多个国家已达成共识,将在2034年前全面禁用含汞牙科材料。
理想平替为何还没出现?
据行业估算,在禁令生效前,我国每年数亿支的体温计总销量中,水银体温计仍占据约一半的份额。在“安全是硬道理”的前提下,为何市场没出现完美接棒“甩一甩”的替代品?
目前,市场尝试了两条主要路线:无汞玻璃体温计和电子体温计,但每一条都未能绕开自身的体验短板。
先看被网友调侃为“居家健身器材”的无汞玻璃体温计,它的核心改进是将汞替换为镓铟锡合金——这种合金无毒且同样具备热胀冷缩特性,理论上可延续玻璃体温计的高精度优势。

新式无汞玻璃体温计
但问题恰恰也在物理特性上:合金的粘度比汞大,凝固点也较高,导致测温后液柱回流缓慢,往往需要用力、反复甩动才能复位。
更关键的是,部分厂家为控制成本,未能优化合金配比和玻璃管内壁工艺,这进一步加剧了液柱卡顿,让本就不佳的使用体验雪上加霜。
再看呼声较高的电子体温计,它虽解决了“易碎有毒”的致命伤,但其精度仰赖于传感器:优质的热敏电阻或红外传感器固然能实现接近水银的精度,成本却相对高昂,直接推高了售价——市面上测量稳定的医用级产品,价格多在百元以上,与几元的水银体温计相比,家用成本上升了20倍。

工人正在生产体温枪
事实上,医用级电子体温计在理想操作下的精度(误差约±0.1℃)已能媲美水银款。网友的“不准”体验,更多源于其作为消费电子产品,对使用环境与方法的“容错性”低于“即看即得”的玻璃柱。
而百元以下的平价电子体温计产品,为压缩成本往往采用精度较低的传感器,其测量结果易受环境温度、皮肤干湿、接触压力及测量时长影响:例如腋下式若夹取不规范,偏差可达0.3℃以上;额温枪在低温环境下,误差可能超过0.5℃。
除此之外,无论是电子体温计还是无汞玻璃体温计,如无汞体温计的液柱回流速度、电子体温计的环境适应性等关键指标,虽有国标框架,但过渡期的部分条款缺乏强制约束力,导致不同品牌产品质量参差不齐,由此引发了市场混乱。
毕竟,大部分消费者仅凭外观难以判断这些产品的质量优劣,进一步放大了对替代品的不满和疑虑。
总而言之,替代品的“不完美”,是技术、成本与用户体验三方博弈的现状。水银体温计极致的性价比和精准度,是百年工业沉淀的结果;而替代技术的研发与优化,仍处于攻坚阶段。
告别“老物件”趋势,带来新商机
水银体温计的“退场阵痛”,并非孤立的市场现象。当我们把视野拉开会发现,一批陪伴多年的“老物件”正加速被新标准重塑,一张横跨出行、居家、消费电子领域的“迭代清单”正悄然铺展,更新着我们的生活:
2025年12月,被称为“史上最严”的电动自行车新国标实施,对车辆阻燃、车速乃至北斗定位都有严苛要求;
2026年1月,家电“安全使用年限”新规生效,首次为冰箱、空调等产品设定“退休年龄”,并配套以旧换新与回收体系;
同年6月,家用制冷器具能效新标落地,不仅提升能效门槛,更精准对接母婴需求,新增专属保鲜、除菌等健康功能;
再到2027年8月,电器电子产品有害物质限制将进一步收紧,明确禁止多款高污染化学物质的使用。

图源:国家认证认可监督管理委员会
这些密集落地的新标准,共同勾勒出一幅传统日用品“标准大升级”的群像。看似领域各异,核心方向却统一指向了安全、绿色、健康、智能。这背后,是消费升级需求与国家产业政策引导形成的合力。
新标准首先像一把精准的手术刀,直指行业多年积累的核心问题。
以电动自行车新标为例,其严苛要求精准对标近年来频发的车辆起火事故,将产品安全底线提升至公共安全高度。
而给家电设定“退休年龄”并与回收挂钩,则是推动构建“生产—消费—回收”的绿色循环,试图从根源上改变“用坏才换”的习惯,减轻对环境的长期负债。
标准的影响力,不止于成品端。它更像一次深入产业链的“压力测试”,涟漪效应持续传导至上下游。
对上游产业而言,电器电子产品有害物质限制要求,正倒逼材料企业加速研发无铅、无汞等环保替代品;电动自行车新标推动的智能化升级,则直接催生了智能芯片、车载定位服务等新兴产业环节。
但同时,新标准的出台也在悄然重构了游戏规则——合规成本成为实实在在的竞争壁垒。每一次标准提升,都意味着企业需要投入真金白银进行研发和认证。竞争的维度从“做更便宜的替代”转向“做更好的产品”,最终驱动整个产业实现品质跃升。
只不过,在这个新旧交替的“青黄不接”期,新的技术路径与成本结构,尚未与消费者的旧有预期完全和解。公众对水银体温计的不舍、对电动自行车新车型涨价、规定过于死板的吐槽、对家电“设定退休年龄”的疑虑,都折射出转型期不可避免的“阵痛”。
然而,这个最显矛盾的窗口期,也恰恰是产业最具张力、最蕴含机遇的阶段。它推动参与者跳出舒适区,在“消费者的评论区”中找到“微创新”的好机会。
或许未来某天,当我们回望此刻,那支再也买不到的“甩一甩”体温计,不仅是一个告别符号。它会与身边所有被新标准重塑的物件一起,成为这个时代向上攀升时,一个清晰而有力的刻度。
本文为专栏作者授权创业邦发表,版权归原作者所有。文章系作者个人观点,不代表创业邦立场,转载请联系原作者。如有任何疑问,请联系editor@cyzone.cn。










